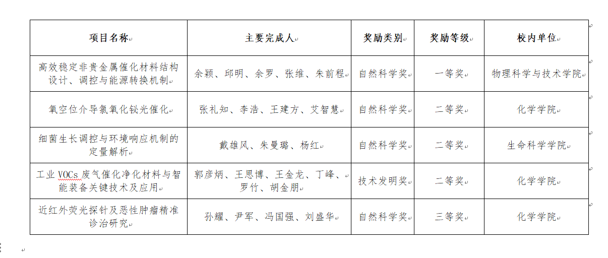
华大在线讯(通讯员 张晓骏)7月26日,湖北省科技大会在武汉举行,会上宣读了《湖北省人民政府关于2023年度湖北省科学技术奖励的决定》。我校以第一完成单位的获奖成果共有五项。其中,一等奖1项,二等奖3项,三等奖1项,另有参与项目分别获科技进步奖二等奖和三等奖各一项。校长彭双阶与部分获奖代表参会,物理科学与技术学院余颖教授作为获奖代表上台领奖。

余颖教授团队在解决用于能源转换领域的非贵金属催化剂活性低、稳定性差以及催化反应机制不明晰等关键科学问题方面取得了创新性研究成果。该团队在国家自然科学基金项目、湖北省自然科学基金重点项目等项目的连续资助下,经过10年深入研究了高效光电催化还原CO2的非贵金属催化材料的反应机理,构建了相关高性能催化剂;并在此基础上,设计和创制了高效稳定电解水/海水的非贵金属催化材料;发表的5篇代表性论文他引1715次,单篇最高他引859次;受到美国三院院士、国家科学奖章获得者、哈佛大学George M. Whitesides教授以及多位中国科学院和工程院、欧洲科学院、澳大利亚科学院院士等同行的广泛关注,也被国内外知名新闻媒体和网站大篇幅推介和评述。

彭双阶与获奖教师代表
张礼知教授团队聚焦新型光催化材料氯氧化铋(BiOCl)氧空位调控与性能增强,在国际上率先开展了深入系统的研究工作,掀起了BiOCl光催化研究浪潮,在解决人类面临的环境污染和能源短缺问题上取得了若干创新性研究成果。
戴雄风教授团队运用定量与合成生物学研究手段,致力于细菌生长调控与环境响应的定量解析研究,系统性地揭示了细菌生长与基因表达的耦合机制,明确了细菌这个精巧的生命系统应对环境变化的全局策略,相关成果为未来研究合成生物学理性设计、细菌耐药性成因以及开发新型病原菌靶向策略提供了原创性理论基础。
郭彦炳教授团队经过近7年的产学研联合攻关,实现了工业VOCs废气催化净化材料与智能装备关键技术及应用的重大突破;首创了“有序微/纳结构催化器件”技术实现成果转化,孵化出国家高新技术企业1个;建立全球首个“有序微/纳结构催化剂规模化生产线”,创制低能耗高效催化燃烧装备,器件和装备在全国16个省市,300多个VOCs治理工程项目中得到应用,配套废气工程超17.5亿元。
孙耀教授团队交叉集成荧光光谱分析、活体分子影像及肿瘤光动力治疗等前沿的技术手段,发展了自主研制的近红外荧光探针,在活体水平高灵敏及特异性“点亮”及消融恶性肿瘤,实现了恶性肿瘤诊治从传统的“看得见”和“治得了”到“看得清”和“治得好”,为开展化学、生物及医学交叉研究奠定了扎实的工作基础。
(审读人:张本威 徐芬)