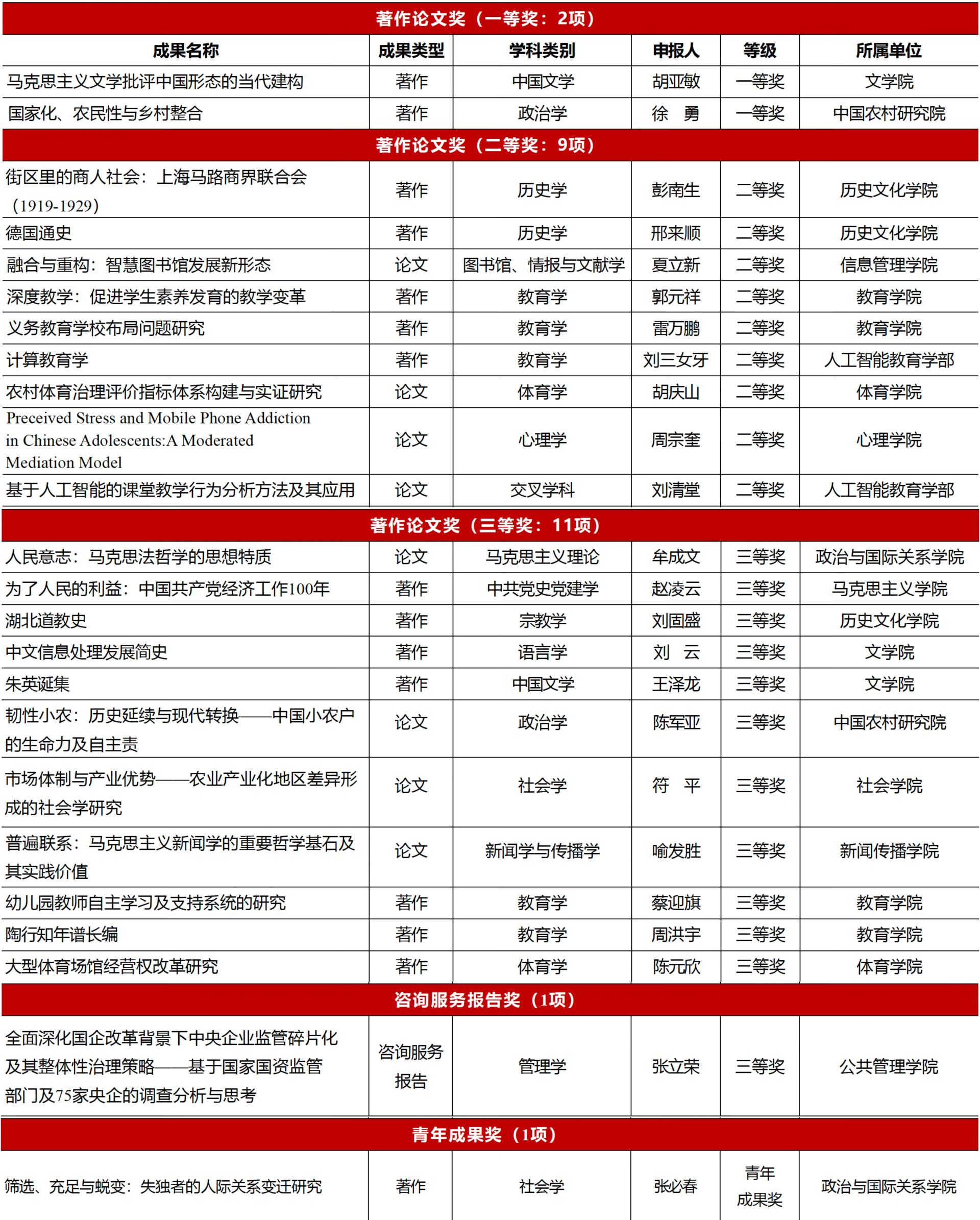
华大在线讯(通讯员 蔡鹏)近日,教育部正式公布第九届高等学校科学研究优秀成果奖(人文社会科学)评选结果,我校共有24项成果获奖。其中,著作论文奖一等奖2项,二等奖9项,三等奖11项,咨询服务报告奖三等奖1项,青年成果奖1项。

教育部高等学校科学研究优秀成果奖(人文社会科学)是教育部为表彰奖励高校哲学社会科学工作者取得的突出成绩,展示高校社科界服务党和国家事业发展的重大理论和实践成果而设立的重要奖项,代表了中国哲学社会科学成果的最高水平。自1995年设立该奖以来,已评选了九届。本届评选的是2018年1月1日至2021年12月31日期间的成果。
(审读人:段锐)